Data Warehouses
Introduction
In today’s fast-moving business world, data is more than just numbers on a dashboard. It’s the foundation for better decisions, sharper insights, and real competitive advantage. But data on its own doesn’t do much. It needs structure, context, and purpose. That’s where a well-designed data warehouse makes all the difference.
A data warehouse brings everything together. Customer transactions, operational logs, marketing data, and financial metrics all move out of separate silos and into one reliable, unified system. It’s not about collecting as much data as possible. It’s about organizing it in a way that makes it useful. Whether you’re tracking trends, powering AI models, or meeting compliance requirements, the right architecture removes friction, reduces uncertainty, and turns complexity into clarity.
At Analyze.Agency, we see data warehouses as more than just infrastructure. They are strategic assets. We design them to scale with your business, perform under pressure, and deliver insights that actually matter. The result is faster decisions, smoother operations, and the confidence that comes from knowing your data is working for you, not the other way around.
Data Warehouses
In industries where every second and every insight matters, a high-performance data warehouse can be the difference between leading the market and falling behind. In Malaysia, retailers like Mydin use centralized data platforms to monitor sales trends across branches and adjust inventory before stockouts occur. Healthcare providers such as KPJ Healthcare integrate patient records, lab results, and operational data to support faster diagnoses and better care coordination. Financial institutions like Maybank leverage enterprise data warehouses to detect fraud patterns quickly and gain a clearer view of risk and customer behavior. These systems are not just storage solutions; they are strategic engines that transform raw data into timely, confident decisions, helping organizations stay agile, competitive, and ready for what’s next.
Technical Architecture
Designing a data warehouse is not about chasing whatever tool is trending this year. It is about building a system that fits the way your business actually runs. Some organizations need to process massive volumes of data with minimal latency. Others care most about compliance, governance, or keeping infrastructure costs predictable. With new platforms launching all the time, it is easy to get pulled toward whatever sounds innovative. In reality, the strongest architectures are grounded in proven design patterns, clear business requirements, and measurable outcomes, not buzzwords.
At Analyze.Agency, we focus on practical and scalable solutions that support real operational demands. Whether the need is high-throughput transactional ingestion, real-time analytics, or strict regulatory alignment with frameworks such as GDPR and HIPAA, the goal is always the same: build something reliable, performant, and maintainable. We apply industry standards where they make sense and improve on them where experience shows there is a better way. In this guide, we will walk through the architectures businesses depend on every day, not just what is new, but what consistently delivers results.
HyperScaler Architecture
The HyperScaler Architecture is designed to bring all your data together, process it efficiently, and actually put it to work. It connects everything from transactional databases and SaaS tools to real-time event streams, so critical information does not get stuck in silos. With tools like Fivetran handling automated data ingestion and streaming, and platforms such as Snowflake or Databricks providing elastic, on-demand compute, the system can easily adjust to changing workloads. A unified storage layer combined with real-time analytics and AI capabilities means raw data quickly becomes useful insight, whether that is for predictive models or faster day-to-day decisions.
What makes this architecture powerful is how it supports the entire organization. Data is not just collected and stored; it flows into BI dashboards, AI-driven recommendations, and operational applications like inventory forecasting or reverse ETL processes that sync insights back into business systems. That creates a tight feedback loop between analysis and action. The result is an environment that can scale as the business grows, stay flexible as needs evolve, and consistently deliver the performance modern teams rely on.

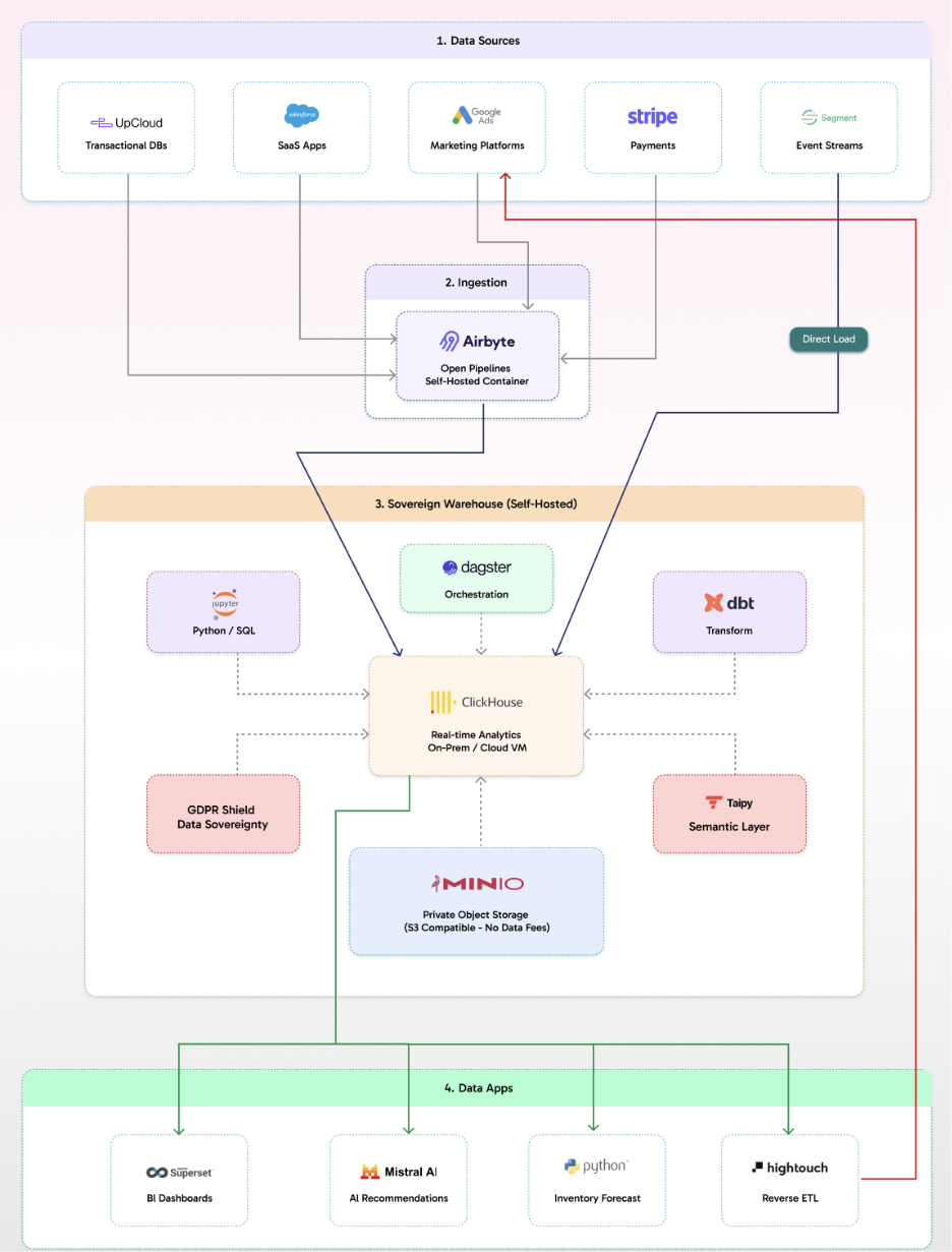
Eurostack Architecture

The EuroStack Architecture is built for organizations that care deeply about data sovereignty, real-time performance, and maintaining full control over their infrastructure. It is a self-hosted, GDPR-compliant setup designed to keep sensitive data within your own jurisdiction, without giving up the speed and flexibility people expect from modern cloud-native systems.
At its foundation, EuroStack connects a wide range of data sources, from transactional databases and SaaS platforms to real-time event streams, using Airbyte’s open, containerized pipelines for reliable ingestion. Data is stored in private, S3-compatible object storage such as MinIO, which helps avoid vendor lock-in and unnecessary egress costs. ClickHouse powers fast, real-time analytics, while dbt structures and transforms raw data into something teams can use. On top of that, BI dashboards, AI-driven use cases, and reverse ETL processes push insights back into operational systems, closing the gap between analysis and action. It is a strong fit for industries like finance, healthcare, and government, where compliance, security, and performance are not optional.
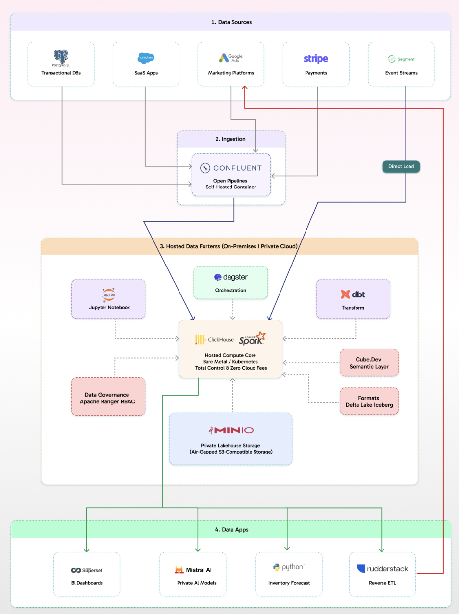
Hosted Architecture
The Hosted Architecture is built for organizations that want complete control over their data, infrastructure, and security without depending on public cloud providers. It runs on on-premises environments or tightly managed private clouds, making it a strong choice for industries with strict regulatory and compliance requirements such as finance, healthcare, and government. This approach keeps data within your own controlled environment while still delivering the performance and flexibility expected from modern data platforms.
Data moves from transactional systems, SaaS tools, ad platforms, and event streams through self-hosted Confluent pipelines into an infrastructure powered by bare metal or Kubernetes. ClickHouse and Apache Spark handle real-time analytics and large-scale processing, while MinIO provides S3-compatible private lakehouse storage without cloud fees or vendor lock-in. dbt manages transformations, and teams can explore advanced analytics through Jupyter Notebooks and private AI models like Mistral. Insights are delivered through Superset dashboards, custom Python applications, and reverse ETL with Rudderstack, ensuring that data flows back into operational systems and supports real business decisions.

Why Choose Us?
We don’t see data as just infrastructure. Done right, it becomes a real competitive advantage. Our team brings hands-on experience from industries like FinTech, healthcare, and e-commerce, where performance, security, and compliance are part of everyday operations, not afterthoughts. We know that no two organizations face the same challenges, so we do not push prepackaged solutions. Whether you need strict data sovereignty, real-time analytics, or advanced AI use cases, we design around your business, not the other way around.
We also believe partnerships work best when they are practical and transparent. Our experts work alongside your team, sharing knowledge and building systems you can confidently own and operate. The focus is always on scalable, cost-aware solutions that grow with you. When you work with us, you gain a long-term partner invested in delivering measurable results, not just another vendor ticking off project milestones.
Our Success Framework
Everything starts with your goals. We align architecture, tooling, and delivery around the metric that matters most to you, whether that is improving operational efficiency, enabling real-time decisions, or reducing risk. Our approach is stack-agnostic and flexible, so you are never locked into technology that limits your future options. We build strong data foundations first, then layer in analytics and AI to move from basic reporting to predictive, forward-looking insights.
From identifying the highest-impact use cases to scaling responsibly and maintaining governance, every phase is designed to create tangible wins. The objective is simple: help your organization make better decisions, faster, with confidence in the data behind them.
Get In Touch
If you are trying to unify scattered data sources, navigate compliance requirements, or decide between self-hosted, sovereign, or hybrid architectures, you are not alone. These are complex decisions, and getting them right matters.
Reach out at Discovery@analyze.agency or book a consultation. We will help you cut through the noise, define a clear path forward, and design a solution that fits your business. Your next strategic move can start with a straightforward conversation.
Our latest Blogs
The Future of Intelligent Automation: How AI Is Transforming Businesses
Explore how AI-driven automation is reshaping industries from finance to healthcare and why adaptability, not just automation, is the new competitive edge
Building Scalable Data Systems: The Blueprint for Long-Term Success
A deep dive into what makes data systems truly scalable from architecture design and storage strategies to AI-ready pipelines that evolve with your business.
Cloud Migration Done Right: Lessons from 250+ Projects
Discover the common challenges enterprises face during cloud migration and how to overcome them with the right tools, planning, and DevOps strategy.
From Data to Decisions: The Rise of Predictive Analytics in Enterprises
Learn how companies are using predictive analytics to forecast trends, manage risks, and make smarter decisions with AI-powered insights.
Why Progressive Web Apps (PWAs) Are the Future of Digital Experience
PWAs combine the best of web and mobile offline capability, lightning-fast speed, and smooth UX. Here’s why they’re the next big thing for businesses.
The Power of Document Intelligence: Automating Data Extraction at Scale
Uncover how AI and NLP technologies are transforming document management reducing manual effort and unlocking hidden insights from files and forms.
Powered by Leading Technologies
We leverage proven platforms to ensure scalability, security, and innovation.
What Our Client Says About Us
Analyze Agency transformed our Snowflake warehouse into a efficient data powerhouse.
NBC Team
.webp)
Analyze Agency ‘s team was great to work with and helped us tremendously in gathering relevant data for our clients. We enjoyed working with him and would definitely recommend them.
Hackers Rank Team

Excellent data scientists. Will work with them again in the future.
Moneylion Team

Expert, quick pace, practical.
Upwork Team

The team continually repointed us to focusing on results. They dug into the analysis quickly, understood the context of our business, and worked with us to create actionable items on which they can move forward with. If you want to move fast and work with someone who "gets it", then Chris is the right person for you.
Goli Team

Analyze Agency ‘s was very good, but more importantly, we had a ton of follow-up work and questions, and the team made themselves available at odd hours and were very responsive throughout. They even spotted significant issues that were driving us nuts in our raw data.
Framer Team

Ready to Transform Your Data with AI?
Let’s design intelligent solutions that turn your data into powerful insights. Whether you need scalable pipelines, AI-powered analytics, or strategic consulting our experts are here to help.