AI Roadmap to AI Adoption

How Analyze Agency Guided BDE Gummy into the AI Era
About BDE Gummy
BDE Gummy is a modern wellness brand that bridges the gap between traditional herbal wisdom and modern convenience through high-potency, plant-based supplements. As a minority-owned company focused on "Health, Wealth, and Wisdom," they provide optimal nutrition via innovative delivery systems, most notably their signature vegan and non-GMO gummies. The cornerstone of their product line is a nutrient-dense sea moss strategy, utilizing wildcrafted Gracilaria that naturally contains 92 of the 102 essential minerals the human body requires, including iodine, potassium, and magnesium. By incorporating all nine essential amino acids, their sea moss formula is engineered to reduce inflammation and accelerate muscle recovery while providing comprehensive thyroid support, improved gut health through prebiotic fiber, and a boosted immune system. Drawing on traditional Caribbean heritage, BDE Gummy leverages these superfood properties to enhance cognitive focus and health, offering a holistic, ethically sourced alternative to traditional pill-based nutrition.
BDE Gummy’s North Star Goal
Our mission was to transform BDE Gummy from a traditional, reactive store into a brand that truly understood its customers before they even sent a message. We moved away from the old way of doing things like waiting weeks for test results and guessing what customers wanted and built a system that listened and adapted in real-time. By making our website smart enough to change its message for every visitor and automating our backend to stay ahead of shipping and inventory, we created a seamless loop where the business ran itself. Ultimately, we succeeded in making the brand feel deeply personal to every shopper, ensuring that no matter where they found us, they received a tailored experience that felt less like a transaction and more like a conversation.
The Problem
BDE Gummy’s digital presence operated as a series of static, one-size-fits-all experiences that failed to capture the unique motivations of individual shoppers. The brand relied on traditional e-commerce workflows where marketing, inventory, and customer support were handled through reactive, manual analysis. To improve the site, the team had to wait weeks for slow A/B tests to reach statistical significance, leaving them stuck with lagging metrics like bounce rates and cart abandonment to guide their decisions. This rigid approach meant that a customer clicking an ad for "skin health" saw the same generic homepage as someone looking for "sleep aids," resulting in lost conversion opportunities and a disjointed user journey.
Beyond the storefront, the backend architecture struggled with operational silos and manual bottlenecks. Customer support was bogged down by human triaging of repetitive emails, while inventory planning relied on historical guesswork rather than real-time demand signals. The system lacked the cohesion and intelligence to connect a customer’s initial ad click to their specific product needs, or to automatically transition one-time buyers into long-term subscribers. Without a way to personalize content at scale or predict future stock needs, the business remained tethered to labor-intensive processes that hindered growth and prevented the brand from delivering a truly modern, responsive shopping experience.
Evolution of Client’s stack with Analyze Agency
The transformation of BDE Gummy's technology stack led by Analyze Agency represented a paradigm shift from static e-commerce workflows to an intelligent, intent-driven customer experience and operations engine.
Previously, the client relied on standard, one-size-fits-all landing pages, basic keyword search functionalities, and manual customer support triaging. This rigid approach required decision-making for marketing, inventory, and support to depend heavily on reactive, manual analysis. Historically, BDE Gummy, like most traditional e-commerce brands, had to rely on industry-standard but slow testing methodologies to optimize their funnels. This included prolonged A/B testing (e.g., running two static variations of a headline for weeks to reach statistical significance), multivariate testing of layout changes, and retrospective Conversion Rate Optimization (CRO) audits based on lagging metrics like Bounce Rates and Cart Abandonment Rates.
While these traditional tests are industry staples, they are fundamentally reactive. By implementing a suite of AWS-native AI services, Analyze Agency evolved the client's stack from reactive testing to real-time, predictive personalization. The new system doesn't wait for a month of A/B test data to decide what works; it continuously evolves and dynamically adapts. It tailors landing page copy instantly to match incoming web traffic intent, converses naturally with users in multiple languages, and accurately predicts both customer upgrade paths and future inventory needs. Ultimately, the platform provided stakeholders with an automated ecosystem that guided the customer from initial ad click to customized product recommendation, while simultaneously streamlining backend manufacturing.
Architecture
The revised architecture we built was entirely driven by Amazon Bedrock and AWS serverless computing, acting as the central intelligence to trigger workflows and manage multiple specialized pipelines. We utilized Claude models via Amazon Bedrock to drive the core reasoning, natural language understanding, and intent categorization capabilities required by BDE Gummy.
A key architectural decision was to build heavily on native AWS tools to ensure seamless data pipelines, given the client's need for high scalability and secure integration with their existing commerce data. We divided the architecture into two core operational areas:
Frontend: Customer Experience & Conversion
- Multilingual Conversational Agent (100% Priority): Amazon Bedrock serves as the core AI "brain" to understand and converse naturally in multiple languages, while AWS Lambda executes the backend logic to instantly fulfill user requests and trigger checkout actions.
- Dynamic AI Landing Page: Amazon API Gateway catches incoming web traffic and ad referral data. AWS Lambda and Amazon Bedrock read the ad tags and instantly generate or swap the landing page copy to match the user's intent. For example, if a customer clicks on a targeted Instagram ad specifically highlighting "skin health and a glowing complexion," the API Gateway captures those specific ad tags and UTM parameters. Bedrock then instantly generates a landing page where the primary headline, product benefits, and featured testimonials are entirely focused on skin health, rather than showing a generic multi-vitamin overview.
- AI Search & Discovery: Replaces complex search databases by analyzing natural language queries via Bedrock to recommend the most relevant plan, routed through Lambda.
- Upgrade Prediction: Amazon EventBridge Scheduler acts as a precise timer (setting a 25-day countdown post-purchase), and Amazon SES automatically sends personalized AutoShip upgrade emails when the timer ends.
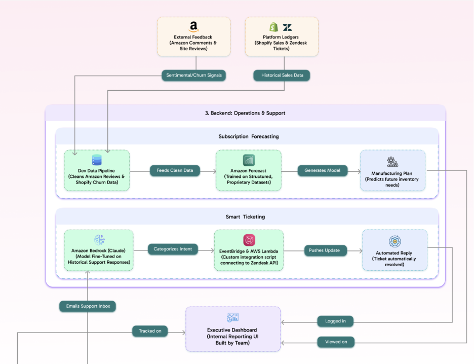
Backend: Operations & Support
- Subscription Forecasting: Amazon Forecast analyzes historical sales and churn data to predict exact future inventory and manufacturing needs.
- Smart Ticketing: Amazon Bedrock reads and accurately categorizes the intent of incoming customer support emails (e.g., tracking vs. cancellation), while EventBridge and Lambda route the ticket to the correct workflow and execute automated replies.

Implementation
Because the solution prioritized rapid scaling and deep integration with e-commerce ledgers, the entire ecosystem was built natively within AWS.
- Infrastructure: We heavily leveraged AWS Lambda for serverless, event-driven execution, ensuring the client only pays for exact compute time used during customer interactions. API Gateway, EventBridge, and SES managed traffic and scheduling securely.
- Challenges: A primary challenge was minimizing latency for the Dynamic AI Landing Page; rendering custom UI elements (like the skin health example) and generating targeted copy while a page loads required aggressive caching of generated text and highly optimized Bedrock API calls. Additionally, fine-tuning Amazon Bedrock to categorize Zendesk tickets required meticulous data cleansing of historical support logs to separate actual intent from customer frustration.
- Team Composition: This implementation required a specialized cross-functional team, including AI/ML Prompt Engineers focused on Claude's conversational styling, AWS Serverless Architects for Lambda/EventBridge mapping, Data Engineers for pipeline cleansing (Shopify/Amazon inputs), and Frontend Developers to integrate the dynamic copy and chat UI seamlessly into the client's storefront.
Evaluation of the Model
To ensure the AI systems functioned as reliable e-commerce drivers rather than novelties, we established rigorous evaluation protocols focusing on conversion and resolution metrics, upgrading standard e-commerce tests into AI-specific evaluations.
- Technical & Contextual Evaluation: For the Multilingual Conversational Agent and Smart Ticketing, we utilized automated testing pipelines to measure classification accuracy. By evaluating Bedrock’s categorization of historical tickets against known human resolutions, we ensured the model routed queries (like cancellations vs. shipping updates) with enterprise-grade precision.
- Operational & Human Evaluation: Beyond AI accuracy, we tracked core business KPIs, shifting from standard A/B tests to dynamic performance tracking. For the AI Search & Discovery and Dynamic Landing pages, we measured real-time click-through rates (CTR), session durations, and conversion uplifts of the dynamically generated "intent-matched" pages compared to the historical baseline of the legacy static site.
- Forecasting Accuracy: The Amazon Forecast model's performance was evaluated using Mean Absolute Percentage Error (MAPE) against historical holdout data to ensure the manufacturing predictions would not lead to overstocking or stockouts.
Future Priorities
The current implementation establishes a powerful automated baseline, but it is fundamentally designed to serve as a springboard for deeper omnichannel integration. To support this expanded vision, the technical plan must prioritize the following foundational pillars:
- Omnichannel Agent Expansion: The Multilingual Conversational Agent, currently on the website, must be expanded to interface seamlessly with WhatsApp, Instagram DMs, and SMS. This will require decoupling the conversational memory so user state is preserved regardless of the platform they use to contact BDE Gummy.
- Advanced LLMOps Pipelines: As product lines expand, implementing continuous integration and deployment (CI/CD) for Bedrock prompt templates will be crucial. Establishing an LLMOps framework will allow the engineering team to version-control the AI's product knowledge securely and ensure consistent tone across all dynamic landing pages and chat interfaces.
- Dynamic Pricing Integration: Future iterations of the AutoShip Upgrade prediction could involve integrating real-time promotional pricing or personalized discounts generated dynamically by the AI based on the user's predicted lifetime value (LTV).
Why Choose Us?
At Analyze Agency, we don’t just build technology; we build competitive advantages. Our partnership with BDE Gummy is a prime example of how we take traditional retail hurdles and turn them into automated growth engines. We moved the brand away from the "guess-and-check" era of e-commerce, replacing manual analysis with a system that thinks, learns, and reacts to customers in the moment. We focus on building solutions that don’t just sit on top of your business they drive it forward.
Our team’s expertise is forged in the trenches of both high-growth startups and enterprise leaders. We know that in the world of e-commerce and manufacturing, every second of latency and every out-of-stock notification costs money. That’s why we specialize in AWS-native architectures that are secure, incredibly fast, and built to scale. We aren't interested in providing temporary fixes; we provide the modern foundation your business needs to stay relevant in a rapidly changing market.
We operate as a true extension of your team. Whether we are automating your customer support or building predictive models for your supply chain, our goal is real-world results. When you partner with Analyze Agency, you’re getting more than just an AI implementation; you’re getting a future-proof strategy that turns every customer interaction into a measurable win.
Our Success Framework
We believe that technology is only successful if it moves the needle on your bottom line. Our framework is built to align with your specific North Star whether that is increasing customer lifetime value, cutting operational overhead, or entering new global markets. We don’t push "one-size-fits-all" software; we design intelligent ecosystems that adapt to how your customers actually shop.
Our approach shifts your business from reactive to proactive. Instead of waiting for a month of A/B test data, our framework enables systems that dynamically evolve to match user intent. By integrating deep-learning insights directly into your frontend and backend, we ensure your data isn't just being stored it’s being used to forecast demand, personalize experiences, and resolve issues before they escalate.
We focus on the three pillars of modern commerce: Precision, Speed, and Scalability. By building reliable data pipelines and deploying smart automation, we help you foster a culture where decisions are made based on predictive intelligence, not gut feelings. Our tailored solutions are designed to deliver immediate improvements while positioning you to lead your industry for years to come.
Get In Touch
Turning your storefront into an intelligent, self-evolving engine starts with a single conversation. At Analyze Agency, we specialize in building the AI and serverless architectures that bridge the gap between ad clicks and loyal subscribers.
If you are ready to move past static landing pages and manual workflows, we invite you to connect with us. Let’s discuss how we can build a customized, secure, and predictive system that addresses your unique challenges and accelerates your growth.
Contact us at Discovery@analyze.agency or visit Analyze.Agency to start the conversation. We look forward to being the partner that helps you build what’s next.
Our latest Blogs
The Future of Intelligent Automation: How AI Is Transforming Businesses
Explore how AI-driven automation is reshaping industries from finance to healthcare and why adaptability, not just automation, is the new competitive edge
Building Scalable Data Systems: The Blueprint for Long-Term Success
A deep dive into what makes data systems truly scalable from architecture design and storage strategies to AI-ready pipelines that evolve with your business.
Cloud Migration Done Right: Lessons from 250+ Projects
Discover the common challenges enterprises face during cloud migration and how to overcome them with the right tools, planning, and DevOps strategy.
From Data to Decisions: The Rise of Predictive Analytics in Enterprises
Learn how companies are using predictive analytics to forecast trends, manage risks, and make smarter decisions with AI-powered insights.
Why Progressive Web Apps (PWAs) Are the Future of Digital Experience
PWAs combine the best of web and mobile offline capability, lightning-fast speed, and smooth UX. Here’s why they’re the next big thing for businesses.
The Power of Document Intelligence: Automating Data Extraction at Scale
Uncover how AI and NLP technologies are transforming document management reducing manual effort and unlocking hidden insights from files and forms.
Powered by Leading Technologies
We leverage proven platforms to ensure scalability, security, and innovation.
What Our Client Says About Us
Analyze Agency transformed our Snowflake warehouse into a efficient data powerhouse.
NBC Team
.webp)
Analyze Agency ‘s team was great to work with and helped us tremendously in gathering relevant data for our clients. We enjoyed working with him and would definitely recommend them.
Hackers Rank Team

Excellent data scientists. Will work with them again in the future.
Moneylion Team

Expert, quick pace, practical.
Upwork Team

The team continually repointed us to focusing on results. They dug into the analysis quickly, understood the context of our business, and worked with us to create actionable items on which they can move forward with. If you want to move fast and work with someone who "gets it", then Chris is the right person for you.
Goli Team

Analyze Agency ‘s was very good, but more importantly, we had a ton of follow-up work and questions, and the team made themselves available at odd hours and were very responsive throughout. They even spotted significant issues that were driving us nuts in our raw data.
Framer Team

Ready to Transform Your Data with AI?
Let’s design intelligent solutions that turn your data into powerful insights. Whether you need scalable pipelines, AI-powered analytics, or strategic consulting — our experts are here to help.